boton scroll

.

04

La gestió

El Port de Barcelona és una infraestructura cabdal per al seu entorn. Però, a més, s’entén també com el conjunt d’activitats que duen a terme una sèrie d’organitzacions públiques i privades gestionades independentment, però coordinades i liderades per l’Autoritat Portuària de Barcelona i amb una estra- tègia global comuna. En aquest capítol es detallen i s’expliquen les princi- pals dades i actuacions del Port de Barcelona durant l’exercici 2024 des del punt de vista de la gestió i l’organització: els trets principals de la governança i funcionament, les línies estratègiques i la idea de desenvolupament de negoci.

icono ods número 16
icono ods número 17
icono ods número 19

4.1 Els actors

L’Autoritat Portuària de Barcelona

L’Autoritat Portuària de Barcelona (APB) és l’organisme públic amb personalitat jurídica i patrimoni propi que té al seu càrrec l’administració, el control, la gestió i l’explotació del Port de Barcelona. Lidera el Port com a conjunt, posa les bases per al seu funcionament i per a la cerca d’un objectiu comú, i n’ostenta la representació.

Les autoritats portuàries, com a ens públics estatals, depenen del Ministeri de Foment espanyol a través de l’organisme públic Puertos del Estado. Des del punt de vista jurídic, es regeixen per una legislació especí- fica; fonamentalment, pel Reial decret legislatiu 2/2011, de 5 de setembre, conegut com a Llei de Ports, i que detalla les funcions i competències de les autoritats portuàries.

Els grups d’interès

El Port de Barcelona ha identificat un total de 8 grups d’interès i 26 subgrups d’interès; és a dir, els col·lectius, activitats i organitzacions a qui vol i ha de respondre expectatives i demandes. Des de la pers- pectiva de l’Autoritat Portuària de Barcelona, a més, cal considerar un grup d’interès prioritari i específic: les empreses concessionàries, que són gestores de terminals i instal·lacions en els terrenys portuaris.

4.2 La infraestructura

El Port de Barcelona és la principal infraestructura de transport i serveis de Catalunya i un port de referència de la regió euromediterrània. Disposa d’espais, equipaments i serveis especialitzats per a cada sector i la zona logística més gran del seu àmbit geogràfic. A més, és una potent eina de desenvolupament social i econòmic.

mapa del Port de Barcelona
icono red

Més de 500 organitzacions
participen de l’activitat portuària

Més de 40.000 persones
hi treballen diàriament

icono personas
icono barco

Hi operen 101 línies marítimes regulars
de 46 armadors

Connexions amb 183 ports
de tot el món

icono personas

El Port compta amb tres grans unitats de negoci, que ocupen espais diferenciats:

  • el port comercial, que concentra les activitats dedicades a trànsits específics;
  • el port logístic, que complementa l‘activitat comercial i és la base per consolidar el model de port en xarxa;
  • i el Port Vell, els espais ciutadans recuperats per a usos urbans, nàutics i esportius.

4.3 La governança

Òrgans de govern

Consell d’Administració de l’Autoritat Portuària de Barcelona

A 31 de desembre de 2024 la composició del Consell d’Administració de l’Autoritat Portuària, el màxim òrgan de govern del Port de Barcelona, era la següent:

Composició del Consell d’Administració a 31 de desembre del 2024

President José Alberto Carbonell Camallonga

Director general Àlex Garcia Formatjé (no conseller)

Vocal nat Francisco Javier Valencia Alonso (capità marítim)


Vocals en representació de l’Administració general de l’Estat:

Carlos Prieto Gómez, delegat del Govern a Catalunya

Pedro García Navarro, director d'Explotació de l'organisme públic Puertos del Estado

Cristina Ozores Jack, advocada de l’Estat en cap a Catalunya


Vocals en representació de l’Administració de la Generalitat de Catalunya:

Antonio Llobet de Pablo, president del Col·legi Oficial d’Agents de Duanes de Barcelona

Salvador Richart Gómez, president de l’Associació d’Agents Consignataris de Vaixells de Barcelona

Emili Sanz Martinez, president de l’Associació de Transitaris, Expedidors Internacionals i Assimilats (ATEIA-OLTRA Barcelona)

Javier Tàrraga Martinez, coordinador de la Zona Catalana-Balear de la Coordinadora Estatal d’Estibadors


Vocals en representació dels municipis en què està localitzada la zona de servei del Port de Barcelona:

Laia Bonet Rull, primera tinenta d’Alcaldia i directora de l'Àrea d'Urbanisme, Transició Ecològica, Serveis Urbans i Habitatge de l'Ajuntament de Barcelona

Lluís Mijoler Martínez, alcalde de l’Ajuntament del Prat de Llobregat


Vocals en representació de les cambres de comerç, d’organitzacions empresarials i sindicals i sectors rellevants en l’àmbit portuari:

Ignasi Sayol i Santamaria, vocal del Ple de la Cambra de Comerç de Barcelona (grup 13)

Xabier Maria Vidal Niebla, president de l’Associació d’Empreses Estibadores Portuàries de Barcelona

Soraya Díaz Soldán, CCOO – Sector Mar de la Federació de Serveis a la Ciutadania

Carles Boy Rodríguez, UGT – Unió General de Treballadors de Catalunya


Secretari Ignacio Toda Jiménez (no conseller)

Durant l’exercici s’han produït els següents cessaments i nous nomenaments:

  • Lluís Salvadó i Tenesa, president de l’Autoritat Portuària de Barcelona, ha estat substituït per José Alberto Carbonell Camallonga.
  • José Alberto Carbonell Camallonga, director general de l’Autoritat Portuària de Barcelona, ha estat substituït per Àlex Garcia Formatjé.
  • José Antonio Lago Alba ha estat substituït per Pedro García Navarro.
  • Xavier Sunyer i Déu ha estat substituït per Ignasi Sayol i Santamaria.

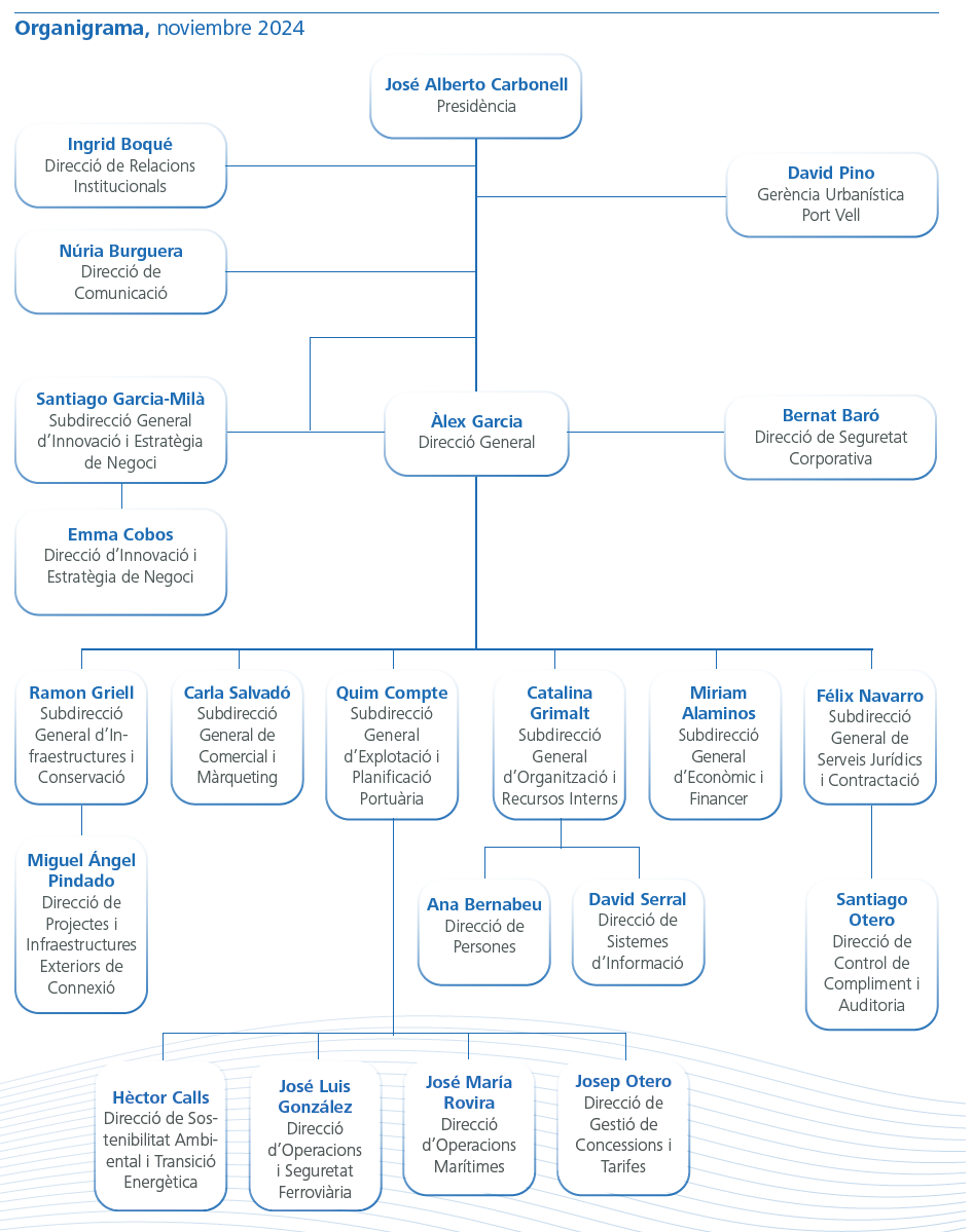
Comitè de Direcció de l’Autoritat Portuària de Barcelona

El Comitè de Direcció és l’òrgan de gestió que aplega les diferents àrees funcionals de l’Autoritat Portuària de Barcelona. Des d’aquestes es gestiona la infraestructura en general i es planteja i lidera l’estratègia comuna de tot el Port de Barcelona i la seva Comunitat Portuària.

Consell Rector per a la promoció de la Comunitat Portuària de Barcelona i desenvolupament del Pla estratègic

El Consell Rector -denominació abreujada- és l’òrgan col·legiat en el qual cooperen l’Autoritat Portuària de Barcelona (APB) i les organitzacions públiques i privades que desenvolupen la seva activitat en el marc de la Comunitat Portuària. El seu objectiu és promoure actuacions que reforcin i potenciïn la marca Port de Barcelona com a comunitat de negoci i que afavoreixin la seva expansió nacional i internacional, per tal d’augmentar i fidelitzar el tràfic de mercaderies i el moviment de passatgers.

La Comunitat Portuària del Port de Barcelona (CP) agrupa al voltant de 500 administracions, entitats i empreses, ubicades al recinte portuari o al seu entorn, que participen en l’activitat del port i comparteixen una idea comuna de servei i qualitat per a la qual cooperen. La CP no té personalitat jurídica pròpia, sinó que es regeix per règims jurídics diversos, ja que aglutina diferents tipus d’organitzacions amb drets i lleis específics.

Evolució de la denominació

Evolució de la denominació

Estructura organitzativa i funcionament

El Consell Rector es regeix pels estatuts aprovats el 2020 i està integrat per representants d’organitzacions de la Comunitat Portuària i altres relacionades amb el comerç internacional, de manera que hi estan implicats tots els actors de l’activitat. És un òrgan facilitador de propostes que s’eleven a l’APB per a la seva potencial aplicació.

gràfic sobre l'estructura organitzativa i funcionament

Comitè executiu

President: president del Port de Barcelona.
Primer vicepresident: president de l’Associació d’Empreses Estibadores de Barcelona i vicepresident del Consell d’Administració del Port de Barcelona
Segon vicepresident: director del Port de Barcelona
Director: cap de Relacions Externes i Promoció del Port de Barcelona
Representants:

  • president de COACAB
  • president de l’Associació d’Empreses Estibadores de Barcelona
  • president de l’Associació d’Agents Consignataris de Vaixells de Barcelona
  • president d’ATEIA
  • representant de l’Agència Estatal d’Administració Tributària

Secretaria: advocat dels Serveis Jurídics del Port de Barcelona

Plenari del Consell Rector

El Plenari està format per 80 representants d’una cinquantena d’organitzacions de la Comunitat Portuària de Barcelona, amb l’Autoritat Portuària de Barcelona (APB) al capdavant, i s’encarrega d’aprovar les propostes que després s’elevaran a l’APB.

Grups de treball

El Consell Rector ha comptat en aquest 2024 amb 12 grups de treball i una comissió, que han elaborat propostes d’actuació per millorar el funcionament en els àmbits específics de la Comunitat Portuària de Barcelona. La presidència de cada grup l’ostenta un membre empresarial de la Comunitat Portuària de Barcelona i la coordinació va a càrrec d’un directiu de l’APB.

FÒRUM TELEMÀTIC


Definir, optimitzar i harmonitzar els procediments documentals associats al pas de les mercaderies i dels mitjans de transport pel Port de Barcelona.

ESTRATÈGIA I INNOVACIÓ


Impulsar serveis logístics i de transport eficients i sostenibles que portin a un increment de la competitivitat dels clients; i generar nous conceptes, negocis, serveis, instal·lacions, etc., per al desenvolupament constant i sostenible de la CP.

FORMACIÓ I OCUPACIÓ


Disposar de professionals ben preparats des d’una perspectiva global. Afavorir que els estudiants puguin compatibilitzar la formació en centres educatius amb la formació en entorns laborals reals.

PROMOCIÓ DE MERCATS I TRÀFIC CONTENITZAT


Generar estratègia comercial per a la Comunitat Portuària, tant al hinterland com al foreland.

SOSTENIBILITAT


Millorar el comportament socialment responsable, a través de criteris de responsabilitat social, prevenció de riscos laborals i mediambientals a les empreses de la CP.

QUALITAT


Aportar propostes concretes de millora en els processos de la CP i que puguin suposar un benefici significatiu en l’oferta de serveis del Port.

MEDI AMBIENT


Taula d’intercanvi de bones pràctiques i millors tècniques per a l’excel·lència en la gestió ambiental de les concessions i serveis del Port.

SHORT SEA SHIPPING


Potenciar i facilitar mecanismes de desenvolupament i millora del short sea shipping (SSS) al Port de Barcelona.

MERCADERIES A GRANEL


Donar a conèixer les activitats pròpies dels tràfics de sòlids i líquids a granel i fer-ne partícip tota la Comunitat Portuària de Barcelona.

SEGURETAT


Compartir informació, coneixements i experiències relacionades amb la seguretat al Port de Barcelona.

CREUERS


Alinear estratègies i dissenyar un pla d’acció local per al desenvolupament sostenible del turisme de creuers. Pla de comunicació amb virtuts i veritats del sector.

LOGÍSTICA DE L’AUTOMÒBIL I RO-RO


Optimitzar la cadena logística de distribució de vehicles acabats, especialment al seu pas pel Port de Barcelona.

COMISSIÓ DEL TRANSPORT TERRESTRE


Promoure l’ús del transport ferroviari al Port i organitzar les actuacions conjuntes de tota la CP vinculada al transport per carretera de les terminals marítimes i interiors. Aconseguir la integració i regulació del sector.

Els principis d’actuació

TRANSPARÈNCIA

L’Autoritat Portuària de Barcelona (APB) està sotmesa a la normativa expressada en la Llei 19/2013, de 9 de desembre, de transparència, accés a la informació pública i bon govern. Aquesta llei, excepte casos específics, no afecta les organitzacions que es regulen pel dret privat. A part de la publicació d’aquesta memòria anual, l’APB posa a disposició pública informació de diferent tipus (institucional, organitzativa i de planificació, jurídica, econòmica, pressupostària i estadística), tant a través de consulta general en la pàgina web del Port de Barcelona, com de la sol·licitud específica d’informació a través del portal Opendata.

ÈTICA I INTEGRITAT

Sistema Intern d’Informació / Pla de mesures antifrau

Valors com la integritat, el respecte per les persones, el respecte pel medi ambient, la responsabilitat professional o la transparència, entre altres pautes de conducta, han de ser la base de totes les actuacions de l’APB, d’acord amb el ferm compromís amb el principi d’ètica empresarial en la gestió i en tots els processos.

El Sistema Intern d’Informació de l’APB és el canal o bústia per a la recepció d’informació relativa a la comissió d’actes o conductes contràries a la normativa general o sectorial aplicable i de lluita contra la corrupció.

Codi ètic i de conducta

El Codi ètic i de conducta de l’Autoritat Portuària de Barcelona, aprovat el maig de 2015, té com a finalitat establir els valors i les pautes de conducta que han de presidir el comportament de totes les persones que hi treballen, tant en el desenvolupament diari com en les relacions que es mantenen amb els grups d’interès. Aquest document ha estat actualitzat l’any 2024, amb l’aprovació del Consell d’Administració.

El Codi abasta tota l’organització, des del Consell d’Administració al Comitè de Direcció i tots els treballadors. Alhora, expressa el desig que altres empreses i col·lectius del Port de Barcelona facin seus aquests principis, per tal de reforçar encara més la imatge de la Comunitat Portuària de Barcelona.

Pla de mesures antifrau

El Consell Europeu va aprovar el dia 21 de juliol de 2020 l’Instrument de Recuperació de la Unió Europea, conegut com a “Next Generation EU”, que a l’Estat espanyol va suposar l’aprovació del Pla de Recuperació, Transformació i Resiliència (PRTR). Totes les entitats que participen en la seva execució han de disposar d’un pla de mesures antifrau, per garantir i declarar que els fons s’utilitzin de conformitat amb la normativa aplicable, i els requeriments del qual estan fixats en l’Ordre HFP/1030/2021, de 29 de setembre.

El Pla de mesures antifrau de l’Autoritat Portuària de Barcelona va ser aprovat pel Consell d’Administració el 29 de juny de 2022 i modificat per acord de 20 de juliol de 2022. Diversos canvis normatius posteriors (com la Llei 2/2023, de 20 de febrer i l’Ordre HFP/55/2023, de 24 de gener) han motivat enguany una actualització del Pla, aprovada pel Consell d’Administració el 18 de desembre del 2024.

Política anticorrupció

La corrupció és considerada com un dels majors obstacles per al desenvolupament econòmic i social, té impacte en l’opinió pública i provoca distorsions al mercat, com la desincentivació d’inversions i la pèrdua de llocs de treball. L’APB, en línia amb els principis expressats al seu Codi ètic i la resta de la normativa interna, es compromet a una gestió responsable i a establir pautes de comportament que garanteixin que la seva activitat s’ajusta a la legalitat vigent i als principis d’integritat i honestedat prèviament expressats.

Política de compliment

L’objecte de la política de compliment (compliance) és establir els compromisos de l’organització en matèria de compliment normatiu. En aquest sentit, l’APB ha desenvolupat la normativa interna necessària per comptar amb un sistema de gestió adequat per a la prevenció, detecció, conscienciació i gestió de delictes en el si de l’organització. L’estricte respecte de la normativa i el principi d’ètica empresarial en tots els processos constitueix el principi rector en el qual l’APB basa les seves decisions i, per això, exigeix el mateix estàndard de conducta als seus òrgans de govern i al seu personal, a les empreses proveïdores, a la clientela i a tots els membres de la Comunitat Portuària.

SOSTENIBILITAT

El Port de Barcelona es va adherir des d’un inici, el 2015, al Pacte Mundial de les Nacions Unides i als seus Objectius de Desenvolupament Sostenible (ODS), als quals orienta la seva actuació, tal com reflecteix aquest document, la Memòria Anual 2024 del Port de Barcelona. En aquest sentit, el IV Pla Estratègic del Port de Barcelona (2021-2025) enfoca l’actuació del Port a curt, mitjà i llarg termini de manera decidida cap a la sostenibilitat.

PROTECCIÓ DE DADES

L’APB garanteix un tractament responsable i lleial de les dades personals que fa servir per al desenvolupament de les seves competències, d’acord amb el Reglament general de protecció de dades (2016/679) (RGPD) i la Llei Orgànica 3/2018, de 5 de desembre, de protecció de dades i garantia dels drets digitals (LOPDGDD). En aquest sentit, elabora i publica un registre d’activitats de tractament i adopta mesures de seguretat tècniques i organitzatives adequades als riscos avaluats i identificats per als drets i llibertats de les persones interessades.

L’APB aplica el principi de transparència també en el tractament de les dades personals i facilita als interessats la informació requerida pel RGPD i la LOPDGDD, sigui a través de la seu electrònica o presencialment a les oficines del Registre General SAU. Al web del Port de Barcelona es pot consultar la política de privacitat i el Registre d’activitats de tractament.

L’APB compta amb les següents figures per garantir el compliment correcte de la normativa:
Delegat o delegada de protecció de dades (d’acord amb l’art. 37.1.a del RGPD i 34 i 36 de la LOPDGDD, de protecció de dades personals i garantia dels drets digitals).
Responsable de protecció de dades (protecciodades@portdebarcelona.cat).
Comitè de Protecció de Dades Personals, que es reuneix dues vegades l’any.

4.4 Aportació de valor per a l’entorn

Generació de riquesa i competitivitat

El Port de Barcelona té un paper clau en la internacionalització de les empreses del seu entorn, ja que actua com a enllaç físic entre aquestes i els seus mercats, i és un factor de competitivitat per a la localització de negocis. La seva rellevància per al territori es manifesta també en l’impuls de l’activitat portuària i logística amb criteris de sostenibilitat. En definitiva, el Port de Barcelona participa activament i decisivament en el desenvolupament econòmic de Catalunya i de l’Estat espanyol.

Més enllà de les xifres de volum de tràfic de mercaderies i de moviment de passatgers, el valor afegit brut (VAB) és un indicador que mesura la importància d’un port com a generador de riquesa i competitivitat en el seu entorn. El VAB mesura les rendes econòmiques procedents dels serveis d’empreses, organitzacions i institucions prestats al llarg de tota la cadena logística del transport marítim.


Impacte econòmic del Port de Barcelona (dades del 2018)

Indicador Valor absolut % Catalunya % Estat espanyol Impacte general
VAB 4.213 milions d’euros 2% 0,4% Cada 100€ de VAB generats al Port generen 127€ de rendes addicionals a l’economia
Ocupació 46.469 llocs de treball (directes i indirectes) 1,4% 0,23% Cada 100 llocs de treball portuaris generen 181 llocs addicionals a l’economia
Renda fiscal 849 milions d’euros 2% 0,4% Cada 100€ de renda fiscal aportada en l’entorn del Port genera 128€ de renda fiscal addicional

Els efectes de la digitalització

L’estudi “Impacte econòmic de l’activitat comercial i de la digitalització del Port de Barcelona”, elaborat amb la consultora Ecoatenea i la col·laboració de 126 empreses de la Comunitat Portuària, amb dades 2006-2018, conclou que la digitalització ha fet que el Port de Barcelona sigui un port més competitiu, amb menys impacte ambiental i amb més capacitat productiva, fets tots ells que impacten positivament en el conjunt de l’entorn.

El principal benefici econòmic de la digitalització del Port ha estat una notable millora de la productivitat, que li ha permès guanyar capacitat de creixement i incrementar la seva competitivitat. Els efectes d’això són diferents a curt termini, (en què s’obté més productivitat arran de reduir costos i llocs de treball), i a llarg termini, (en què l’augment de la productivitat es tradueix en increment de facturació i d’ocupació, que, a més, és més qualificada).

La millora de la productivitat també resulta en una reducció del consum de combustibles i, per tant, d’emissions contaminants, d’acord amb l’optimització de les operatives i desplaçaments portuaris.

Impacte econòmic de la digitalització al Port, a curt termini

Reducció de costos en

450 M€ anuals

  • Equival al 15% de les despeses operatives del Port
  • Reducció de 2.700 llocs de treball

Impacte econòmic de la digitalització al Port, a llarg termini

Augment de vendes de

427,4 M€

  • Equival al 39% del total 2006-2018
  • Generació de 2.564 llocs de treball = 16% de l’ocupació directa del Port el 2018

Impacte mediambiental de la digitalització al Port

Reducció de 781,7 tones d’emissions contaminants (NOx i PM)

  • Equival al 13% del total emès pel Port

Reducció directa de la petjada de carboni en 38.629 tones de CO2eq

  • Equival al 12% del total de CO2eq emès pel Port

Innovació

La innovació és un dels factors clau per al desenvolupament de l’estratègia del Port basada en la sostenibilitat. Enguany, s’ha continuat desenvolupant les iniciatives previstes en el Pla d’innovació del Port de Barcelona.

logo Blue Tech Port

El 2024 ha seguit en marxa el projecte de creació d’un gran espai d’innovació anomenat BlueTechPort, que ha d’estar operatiu al llarg de 2027. Ubicat en els prop de 25.000 metres quadrats de superfície dels antics magatzems portuaris de l’àrea de Sant Bertran, i distribuït en tres plantes, aquest espai serà seu d’empreses emergents (start-ups) i emergents en expansió (scale-ups), centres de recerca, centres tecnològics, escoles, corporacions i tots els actors que permetin crear un veritable ecosistema d’innovació focalitzat en l’economia blava.

Provisionalment, i atesa la necessitat d’oferir un espai d’innovació a aquest tipus d’empreses, el juliol de 2023 es va habilitar un espai en règim de cotrabajo (coworking) de 300 m² a les instal·lacions de Tech Barcelona al Pier 01. A finals d’aquell any estava ocupat ja al 80% per una dotzena de noves empreses relacionades amb l’economia blava.

El maig de 2024 es va presentar la Fase 2 del BlueTechPort de Sant Bertran. Amb el creixement del BlueTechPort i l’inici de l’activitat en un dels sis magatzems del moll de Sant Bertran, el Port de Barcelona ofereix diversos formats d’oficina i coworking en 1.250 m² d’espai, que des de setembre de 2024 acullen noves empreses.

Amb la trentena de professionals i un total de 18 empreses ja operatives, aquest hub d’innovació en economia blava reforça el seu paper com a centre de desenvolupament del sector marítim i la sostenibilitat. Des de l’inici de les obres, previst per a finals de 2025, fins que l’edifici estigui operatiu, a finals de 2027, totes aquestes empreses es traslladaran provisionalment a les oficines del World Trade Center Barcelona.

PierNext

logo PierNext

PierNext és el blog del Port de Barcelona sobre la innovació en el sector marítim portuari.

Dades PierNext 2024

  • 48 articles
  • 11 butlletins informatius (newsletters)
  • Diversos vídeos i infografies
  • 2 llibres electrònics
  • 176.000 visites
  • 90.000 usuaris diferents

Fundació BCN Port Innovation

logo Fundación BCN Port Innovation

Aquest ha estat l’any de consolidació de l’activitat de BCN Port Innovation, fundació privada creada pel Port de Barcelona amb la finalitat d’apropar la realitat de les empreses emergents i la Comunitat Portuària. La fundació fa proves de concepte i pilots que permetin validar noves tecnologies útils per a la Comunitat Portuària.

Durant el 2024 s’ha arribat a la trentena de socis i s’ha contractat un director tècnic per gestionar el dia a dia de la fundació.

La fundació treballa en sis projectes per a la Comunitat Portuària de Barcelona:

  • Transformació i revalorització de plàstics, per fomentar l’economia circular i la reutilització del material plàstic general al Port de Barcelona.
  • Regenports: projecte per a la recuperació dels ecosistemes marins dins l’àmbit del Port.
  • Control de vehicles a la terminal.
  • Centre de ciberresiliència portuària (CCRP).
  • BCN Sotamar, per a la valorització del capital marí a l’entorn del Port de Barcelona.
  • 5G Open Challenge: creació d’un testbed (espai de proves) a partir de la nova xarxa 5G desenvolupada pel Port i que dona cobertura a tota la zona de serveis del Port.

Testbed (espai de proves)

El Port de Barcelona vol desenvolupar espais de proves (testbeds) dins el seu territori per tal de facilitar el desenvolupament tecnològic de les empreses que formen la comunitat portuària. Al llarg de 2024 s’ha treballat en especial en dos espais d’aquest tipus:

  • Per a iniciatives que precisen de la tecnologia 5G, aprofitant la infraestructura que ha desplegat el Port en els darrers anys.
  • Per a la regeneració marina, per tal de poder fer proves amb elements i materials que afavoreixen el desenvolupament d’ecosistemes sota el mar.

Altres iniciatives i actuacions rellevants

  • Participació en diverses fires i esdeveniments tecnològics, com el MWC, 4YfN, Smart City Expo World Congress, BNEW o el SIL.
  • Col·laboració en matèria d’innovació amb altres ports en el marc de les agrupacions chainPORT i Smart Ports, Piers for the Future.
  • Col·laboració estreta en el desenvolupament de la incubadora B-Blue, creada per Barcelona Activa i de la qual el Port de Barcelona n’és promotor.
  • S’ha continuat treballant en el finançament de la innovació portuària a través del programa Ports 4.0.

4.5 L’estratègia

El Port en Xarxa

El Port de Barcelona desenvolupa una sòlida xarxa de serveis i infraestructures en punts estratègics dels seus mercats propers (hinterland), per tal de facilitar l’encaminament de càrregues entre aquestes zones i la capital catalana. L’anomenada estratègia del Port en Xarxa es basa en promoure serveis intermodals, ferroviaris i de short sea shipping amb el suport de terminals marítimes interiors.

vista superior acantilado amb onades

Créixer, a través de l’ampliació del mercat.

Afavorir el desenvolupament i la competitivitat dels actors implicats, amb la promoció de serveis amb els estàndards de qualitat del Port.

vista superior acantilado amb onades
vista superior acantilado amb onades

Actuar amb criteris de sostenibilitat, gràcies a l’estalvi d’emissions, de temps i de diners.

CONEXIONS DEL PORT DE BARCELONA AMB EL HINTERLAND

Terminals marítimes interiors

L’Autoritat Portuària de Barcelona (APB) participa directament en vuit terminals marítimes interiors o ports secs amb la finalitat d’apropar els serveis portuaris propis (amb qualitat i fiabilitat) als operadors logístics marítims i als clients importadors i exportadors dels territoris als quals serveix. La majoria d’aquestes instal·lacions tenen serveis ferroviaris regulars amb el Port de Barcelona.

Conscients de la importància estratègica del transport intermodal, també hi ha algunes empreses de la Comunitat Portuària que participen en terminals interiors i/o ferroviàries.

Terminals participades per l’APB i el seu tràfic ferroviari, 2024

Terminal Ubicació Tràfic ferroviari
Terminal Marítima de Zaragoza (tmZ) logo Terminal Marina de Zaragoza Saragossa 110.054 TEU (1)
Terminal Intermodal Centro – Puerto Seco de Azuqueca logo Terminal Intermodal Centro Azuqueca de Henares (Guadalajara) 80.433 TEU
Puerto Seco de Madrid logo Puerto Seco Madrid Coslada (Madrid) 59.202 UTI (2)
Terminal de contenidors de Saint-Charles Perpinyà logo Terminal de contenidors de Saint-Charles Perpinyà Perpiñán (França) 46.000 UTI
Terminal Intermodal de l’Empordà logo Terminal Intermodal de l’Empordà Vilamalla i el Far d’Empordà (Girona) En projecte
Terminal Intermodal de Monzón (TIM) logo Terminal Intermodal de Monzón (TIM) Montsó (Osca) 20.039 TEU
AgroTIM logo AgroTIM Montsó (Osca) 32.654 tones
Terminal Intermodal Litera TIM logo Terminal Intermodal Litera TIM Tamarit de Llitera (Osca) 1.114 UTI

(1) TEU (ten equivalent unit): unitat que s’utilitza per definir un contenidor de vint peus.
(2) UTI (unitat de transport intermodal) tot mitjà, autopropulsat o no, que s’utilitza directa o indirectament com a mitjà de transport terrestre.

Terminals participades per empreses de la Comunitat Portuària de Barcelona (CPB), 2024

Terminals Empreses de la (CP) amb participació
Terminal Marítima de Zaragoza APM Terminals y Hutchison Ports
Tarragona Mercaderies APM Terminals y Transportes Portuarios
Terminal de Noáin (Pamplona)) Synergy (operador ferroviario de Hutchison)

Serveis ferroviaris

A més de les connexions amb terminals marítimes interiors participades per l’APB o les empreses de la Comunitat Portuària, hi ha operadors logístics ferroviaris que ofereixen serveis ferroviaris amb el Port a través d’altres terminals.

La novetat d’aquest any 2024 en l’àmbit internacional ha estat la posat en marxa de nous serveis ferroviaris de contenidors en ample estàndard des de la terminal de Can Tunis a Lodz i Swarzedz (Polònia).

Oferta ferroviària del Port per mercaderia i rutes, 2024*

Contenidors i semiremolcs (aquests últims, depenent del servei)

> Peninsular

  • Des de les terminals portuàries a Saragossa, Noáin (Pamplona), Montsó (Osca), Tarragona, Miranda de Ebro (Burgos), Agoncillo (La Rioja) i Bilbao.
  • Des de Morrot a Madrid, Saragossa, Bilbao, Tarragona, Còrdova, Sevilla, San Roque (Cadis) i Vigo

> Internacional

  • Des de les terminals portuàries a Lió i Toulouse (França).
  • Des de Morrot a Itàlia, Alemanya i Bèlgica (a Itàlia, servei suspès temporalment).
  • Des de Can Tunis a Polònia (novetat 2024).
  • Des de Perpinyà i Le Boulou a la resta de França, Luxemburg, Alemanya, Bèlgica i Polònia (novetat 2024).

Vehicles nous

> Connexió amb les plantes de producció de l’Estat espanyol, França, Alemanya i Àustria.

Granels

> De Súria i Martorell a Jaén, a l’Estat espanyol, i a Tavaux (França).

*Veure també el mapa de connexions amb hinterland.

Principals serveis ferroviaris amb el Port, 2024

Tipus de servei Terminal ferroviària Freqüència Operadors Descripció i situació actual
Contenidors (convencionals i refrigerats) Terminal Marítima de Zaragoza (TMZ) Entre 5 i 6 serveis diaris APMT Railway i SICSA Es manté l’alta freqüència de serveis amb la primera terminal interior ferroportuaria de l’Estat espanyol
Contenidors (refrigerats i convencionals) Montsó (Osca) 6 serveis a la setmana APMT Railway i Medlog Consolidació
Contenidors Tarragona Mercaderies- Entrevías) 10 serveis a la setmana APMT Railway i TP Nova Consolidació
Contenidors Noáin (Pamplona) 4 serveis a la setmana Synergy Consolidació
Contenidors Miranda de Ebro (Burgos) 4 serveis setmanals Synergy Consolidació
Contenidors Agoncillo (La Rioja) 2 serveis setmanals Synergy Consolidació
Contenidors en ample estàndard Toulouse Fenouillet (França) 3 serveis setmanals Maersk / Naviland Cargo Consolidació del servei directe, iniciat el 2023. Trens de contenidors més llargs en ample estàndard, 750 m. Primers trens sense canvi de locomotora a la frontera
Contenidors en ample estàndard Lyon Loire-sur-Rhône (França) 1 servei setmanal Maersk Consolidació del servei. Tren de contenidors més llarg en ample estàndard, 750 m. Primer tren sense canvi de locomotora a la frontera
Vehicles en ample estàndard Mannheim i Einsiedlerhof (Alemanya) 4 serveis setmanals DB Cargo Consolidació. Primer servei directe de transport de vehicles fabricats a Alemanya per distribuir a l’Estat. Tren de vehicles més llarg en ample estàndard, 685 m
Vehicles en ample estàndard Schwertberg (Àustria) D' 1 a 2 serveis setmanals Hödlmayr Increment del servei
Vehicles en ample estàndard Sochaux (França) Centre de producció 1 servei setmanal Pecovasa Consolidació del servei directe iniciat el 2023
Vehicles en ample ibèric Martorell (Barcelona) Planta de producció 15 trens / setmana Autometro (FGC i Captrain) Consolidació dels 3 trens diaris entre la fàbrica i el port per a exportació marítima dels vehicles
Vehicles en ample ibèric Landaben (Pamplona) Planta de producció 5 trens / setmana Pecovasa y Transfesa Consolidació del tren diari. Servei directe des de la fàbrica per a exportació dels vehicles a través del port

Terminales marítimas interiores

El Port de Barcelona participa en diversos organismes, grups de treball i clústers vinculats al desenvolupament i la promoció de serveis ferroviaris i del corredor mediterrani, amb l’objectiu de potenciar la seva estratègia ferroviària. El 2024 ha destacat la seva participació en els següents:

> FERRMED
> Mediterranean Rail Freight Corridor 6 UE
> Railgrup

Serveis de short sea shipping

Les autopistes del mar (ADM) són els serveis de transport marítim de curta distància o short sea shipping (SSS) alternatius a la carretera, que compleixen els criteris d’una freqüència mínima de tres sortides setmanals i de tres escales en diferents ports com a màxim, i s’integren totalment en l’estratègia del Port en Xarxa. El Port de Barcelona té actualment serveis de SSS amb ports italians i del nord d’Àfrica.

En l’exercici 2024 aquests serveis han registrat un total de 158.097 unitats de transport intermodal (UTI), un 2,3% menys que l’any anterior. Atès que aquest tràfic es tradueix en una xifra idèntica de camions desviats de les carreteres al mode marítim, més eficient a nivell econòmic i mediambiental, es pot dir que el Port contribueix de manera notable a l’impuls de cadenes logístiques sostenibles en l’àmbit de la Mediterrània.

gráfico sobre los servicios se Short Sea Shipping, Ro-Ro y multipropósito de 2024

Promoció comercial

Representacions del Port

El Port de Barcelona compta amb quatre representacions comercials, que tenen l’objectiu de consolidar i fer seguiment de l’estratègia del Port en Xarxa i establir noves relacions en els mercats del hinterland i altres mercats de la seva àrea d’influència. Els professionals que les encapçalen depenen de l’Autoritat Portuària de Barcelona i estan ubicats a les següents zones (les dades de contacte es poden trobar al Directori d’aquesta memòria):

grafíco sobre los representantes comerciales del Port de Barcelona

Participació en fi es i congressos

El Port de Barcelona participa activament en esdeveniments comercials centrats en diferents productes i àrees d’actuació, amb els següents objectius:

Promoure, consolidar i posicionar els seus tràfics est atègics.

Estudiar de primera mà les tendències del mercat i les necessitats d’usuaris i operadors.

Actuar com a paraigua de la Comunitat Portuària, a través de la promoció de participacions conjuntes per crear sinergies i afegir valor i competitivitat a les empreses del sector.

informació

Iniciatives de promoció comercial del Port de Barcelona, 2024

Tabla sobre las Iniciativas de promoción comercial

*Coexpositor a l’estand d’Icex

Atracció d’inversió estrangera

BARCELOC és una iniciativa encapçalada per l’Autoritat Portuària de Barcelona, l’Ajuntament de Barcelona i ACCIÓ (l’agència pública per a la competitivitat de l’empresa catalana, adscrita al Departament d’Empresa i Treball de la Generalitat de Catalunya). El seu objectiu és promocionar Catalunya com a centre de distribució del sud d’Europa i treballa per atraure empreses estrangeres que busquen una ubicació per distribuir en aquesta àrea.

Durant aquest exercici han rebut assessorament per instal·lar un hub logístic a Barcelona una quinzena d’empreses de diferents nacionalitats, però principalment xineses i coreanes, i de sectors com el químic, l’alimentari i l’automoció i dels àmbits de les bateries elèctriques, les pantalles LED i les plaques solars.

4.6 La qualitat en el servei

El Port de Barcelona entén la qualitat com a eina de competitivitat, per això treballa per assolir en totes les seves actuacions un nivell d’eficiència que li permeti diferenciar-se dels seus ports competidors i alhora vagi en benefici de la millora de la competitivitat dels seus clients.

El Sistema de qualitat

El Sistema de qualitat del Port de Barcelona està gestionat pel Departament d’Operacions de Mercaderies i Qualitat (DOMQ) de l’Autoritat Portuària, que vetlla per la qualitat de les actuacions i operacions portuàries de la següent manera:

informació

Les principals actuacions que el DOMQ ha desenvolupat aquest 2020 han estat:

Col·labora amb les terminals portuàries certificades o en procés de certificació en els Referencials de Servei (reunions i visites periòdiques i auditories prèvies a les de certificació).

Coordina l’Equip de Qualitat (EQ) per fer seguiment del servei al Punt d’Inspecció Fronterera (PIF) i a les terminals portuàries.

Controla i verifica a través de l’EQ els residus del Conveni Marpol dels vaixells que operen al port.

Analitza les dades per millorar els processos que es duen a terme al Port de Barcelona.

Referencials de servei

Els Referencials de Servei són les certificacions que permeten que les organitzacions que les ostenten es puguin diferenciar de la resta per la seva qualitat de servei i, alhora, puguin transmetre als seus clients la voluntat d’apropar-se a l’excel·lència.

informació

Referencials de Servei - terminals certificades, 2024

Terminales certificades Data del certificat
DECAL 22.02.2024
ENAGAS 01.03.2024
CREUERS DEL PORT 07.03.2024
EXOLUM 07.06.2024
APMT 26.07.2024
AUTOTERMINAL 06.08.2024
SETRAM 04.09.2024
TEPSA 11.10.2024
ERGRANSA 11.10.2024
BEST 08.11.2024

Referencials de Servei - navilieres certificades, 2024

Navilieres certificades Data del certificat
MAERSK 05.01.2024
ROYAL CARIBBEAN 05.02.2024
CELEBRITY CRUISES 05.02.2024
BALEARIA 04.03.2024
TRASMED GLE 03.10.2024
MSC 22.11.2024

Experiència de Client

L’àrea Experiència de Client del Port de Barcelona, integrada dins la Subdirecció General de Comercial i Màrqueting de l‘Autoritat Portuària de Barcelona (APB), té com a objectiu donar suport a les activitats de comercialització i implementar accions que permetin millorar els serveis oferts als carregadors finals del Port.

Aquests són els principals línies d’acció:

Millora de la transparència i informació: assegurar que els clients rebin informació clara i precisa sobre els serveis i operatives del Port.

Gestió de consultes i queixes: atendre i gestionar les demandes dels clients de manera eficient i efectiva.

Mesura de la qualitat del servei: avaluar qualitativament els serveis oferts per tota la Comunitat Portuària, per tal de garantir estàndards elevats.

Aportació de coneixement: proporcionar informació sobre l’operativa portuària i aspectes relacionats amb el transport marítim i el comerç internacional.

Experiència de Client s‘organitza en diversos equips especialitzats en diferents iniciatives per garantir un servei excel·lent:

Marca de Qualitat Efficiency Network: inclou més de 100 empreses i la col·laboració de diverses administracions; compromís de fiabilitat, informació, transparència i seguretat als clients.

Servei d’Atenció al Client (SAC): amb més de 25 anys d’activitat, és un element vital de connexió amb els usuaris del Port, que gestiona consultes i reclamacions de manera eficient.

Formació al Client (ForMar): equip que es dedica a proporcionar formació als clients per millorar el coneixement sobre operativa portuària i altres aspectes rellevants.

La Marca de Qualitat Efficiency Network

Durant l‘exercici de 2024, la Marca de Qualitat Efficiency Network, del Port de Barcelona ha consolidat el seu compromís amb la millora contínua de l’eficiència i l’experiència del client final. Amb la participació activa de més de 300 professionals, aquesta comunitat ha fomentat la interrelació entre les 108 activitats certificades i les administracions col·laboradores: Duana, Serveis d’Inspecció a la Frontera, SOIVRE, Capitania i Autoritat Portuària de Barcelona. En la Jornada Tècnica en línia “Tips per optimitzar els despatxos SIF i SOIVRE“, celebrada el mes de juny, les administracions van oferir consells pràctics per millorar la gestió dels despatxos i aconseguir la reducció d’un dia en els tràmits gestionats per les empreses de la Comunitat Efficiency. Van participar 90 persones de 36 empreses diferents.

informació

Evolució de les activitats certificades amb la marca Efficiency Network, 2011-2024

Sectors d'activitat 2011 2012 2013 2014 2015 2016 2017 2018 2019 2020 2021 2022 2023 2024
Consignataris 14141313141212111111119910
Empreses de transport 1218202323232328313232303635
Agències duana/ transitarios 1923303234363640444446515754
Terminals 22222222222222
Serveis al vaixell 00000000000000
Total 475765707373738995969898111108

Els valors de la marca i l’extensió a tota la cadena logística

Aquest any ha suposat un salt qualitatiu en el model de comunitat i els Valors Efficiency s’han integrat en l’ADN de les organitzacions membres. Mitjançant jornades específiques i la millora contínua dels processos i comportaments diaris, se n’ha ampliat l’abast en la cadena logístic-portuària de Barcelona.

El mes de maig s’ha posat en marxa la Plataforma de Valors Efficiency Network, sistema d’autoanàlisi pioner que permet obtenir resposta (feedback) dels proveïdors al llarg de la cadena. D’aquesta manera les empreses poden conèixer el seu model d’actuació tant internament com externament, i millorar l’experiència i la qualitat del servei. En aquests primers mesos d’existència la plataforma ha registrat una alta participació i el 91% de les empreses han donat resposta a altres membres.

Enguany la Jornada Anual Efficiency Network s’ha celebrat en format de construcció d’equips (team building), amb la participació de 100 persones de 41 organitzacions i enfocada en el treball col·laboratiu i la formació en l’ús de la nova plataforma de valors en línia. També hi ha hagut una sessió en línia amb 45 participants de 33 organitzacions.

El 2024 s’han establert compromisos per implementar els valors de la marca Efficiency al llarg de tota la cadena logística, inclosa l’activitat ferroportuària. Com a novetat, s’ha posat a disposició informació sobre la traçabilitat dels contenidors al ferrocarril mitjançant l’aplicació CTA (Container Tracking Application) al web del Servei d’Atenció al Client (SAC), que permet consultar el tren assignat i els horaris de sortida i arribada al Port de Barcelona.

Gestió de reclamacions

L’oficina tècnica d’Efficiency Network gestiona i analitza les reclamacions arribades del SAC i posa de manifest el compromís de la Marca de Qualitat del Port amb l’excel·lència operativa i la satisfacció del client.

Durant 2024 ha gestionat 161 reclamacions, 88 de les quals han rebut compensació per incompliment de compromisos de la Marca.

Servei d’Atenció al Client del Port de Barcelona

Amb 25 anys de funcionament, el Servei d’Atenció al Client (SAC) del Port de Barcelona continua sent un pilar fonamental per a la comunicació i la transparència. A través del SAC els carregadors poden fer consultes i reclamacions sobre els serveis logístics oferts, a més de disposar d’un canal permanent d’informació per ajudar-los en les seves necessitats operatives diàries i en la planificació de nous enviaments de mercaderies.

Les comunicacions emeses pel SAC aquest 2024 s’han centrat principalment en qüestions com les inspeccions físiques de mercaderies, conceptes tarifaris i la traçabilitat de les mercaderies al Port de Barcelona.

Activitat del SAC, 2024

778 consultes ateses

96 comunicacions emeses

703 reclamacions ateses

88 amb compensació econòmica per incompliment dels Compromisos de Qualitat Efficiency Network

Canals d’informació

Canal Descripció Dades 2024
Container Tracking Application (CTA)
https://appcta.portdebarcelona.cat/
Aplicació que des del 2020 ofereix informació individualitzada sobre la traçabilitat de qualsevol contenidor que passa pel Port
  • 19.257 consultes
  • 136 nous usuaris de més de 120 empreses
Canal de WhatsApp
https://www.whatsapp.com/channel/0029Vav3lRk545umBMJc6R1t
Nou canal per informar sobre canvis o incidències en l’operativa habitual del Port. Substituirà el canal de Telegram a partir de 2025. Posat en marxa el mes de novembre
Pàgina Web del SAC
https://sac.portdebarcelona.cat/
Pàgina específica del SAC que inclou accés a eines de traçabilitat al servei dels clients del Port. 14.875 visualitzacions

Formació i coneixement per al client final (ForMar)

Un altre aspecte fonamental per millorar l’Experiència de Client és la gestió de les necessitats d’informació i coneixement del carregador a l’hora de dur a terme les seves operacions de transport internacionals. Sota el paraigua de ForMar, Customer Experience organitza jornades tècniques i visites marítimes i al recinte logístic, per tal de conèixer el Port, també de forma pràctica.

Aquest 2024 s’han celebrat un total de 16 jornades, amb una participació total de 294 empreses. L’assistència ha augmentat un 5,64% respecte del 2023, amb 64 nous contactes.

Jornades ForMar 2024*

Reobertura de relacions comercials amb Algèria: què ha significat per a les empreses importadores i exportadores aquesta reobertura i recomanacions per afrontar aquesta nova oportunitat sense obstacles.

Sostenibilitat: noves mesures en la internacionalització de l’empresa importadora i exportadora i el seu impacte.

Mecanisme d’ajust a la frontera per carbó (CBAM): a quins productes afecta, la mesura en TARIC, els informes que cal presentar i la informació que s’ha de declarar.

Origen de les mercaderies i el seu procés duaner – Origen europeu, sí o no? Aquest és el dilema!

Gestió de costos en el transport marítim de contenidors.

Declaració duanera: què ha d’incloure’s en aquesta? Nous canvis a la vista!

L’ABC del comerç exterior! què haig de saber per a vendre més i millor!?

Visita marítima per a alumnes del Màster de Logística de la Universitat de Barcelona.

Jornada gammificada de presentació dels serveis del Port de Barcelona per a clients. D’aquest tipus se n’han realitzat dues.

Riscos en el comerç internacional. Quins són i què podem fer per minimitzar-los.

INCOTERMS 2020: Com utilitzar correctament els INCOTERMS (nivell usuari).

INCOTERMS 2020: Estratègia comercial (nivell avançat).

INCOTERMS 2020: Presa de decisions (nivell expert).

Visita explicativa de presentació de serveis per a clients i mercaderies perilloses i seguretat industrial per a associats de la Cambra de Comerç de Terrassa.

*Destacen per la seva temàtica innovadora els tres primers de la llista.