.

04

Management

The Port of Barcelona is a key infrastructure for its surroundings. It is also understood as the sum of activities performed by a series of public and pri- vate organisations that are managed independently but coordinated and led by Barcelona Port Authority with a shared overall strategy. This chapter details and explains the key data and actions of the Port of Barcelona during 2024 from the point of view of its management and organisa- tion: the main features of governance and opera- tion, strategic lines and the idea of business deve- lopment.

icono ods número 16
icono ods número 17
icono ods número 19

4.1 The actors

Barcelona Port Authority

Barcelona Port Authority (APB) is a public body with a legal personality and its own assets which is responsible for administering, controlling, managing and operating the Port of Barcelona. It leads the Port as a whole, lays the foundations for its operation and for the quest for a common goal, and represents it.

As public state bodies, port authorities depend on the Spanish Ministry of Public Works through the public body Puertos del Estado [State Ports]. From a legal point of view, they are governed by specific legislation; essentially Royal Legislative Decree 2/2011 of 5 September 2011, known as the Ports Law, which details the functions and powers of port authorities.

Stakeholders

The Port of Barcelona has identified a total of eight stakeholder groups and 26 subgroups, i.e. groups, activities and organisations whose expectations and demands we wish to and must meet. From Barcelona Port Authority’s perspective, furthermore, one specific and high-priority stakeholder group is the concession companies, which manage terminals and facilities on port land.

4.2 The infrastructure

The Port of Barcelona is the main transport and services infrastructure in Catalonia and a benchmark port in the Euromediterranean region. It has spaces, equipment and specialised services for each sector and the largest logistics area in its geographical area. In addition, it is a powerful tool for social and economic development.

mapa del Port de Barcelona
network icon

More than 500 organisations
participate in port activity

More than 40,000 people
work there daily

people icon
ship icon

101 regular shipping lines
operate (46 shipowners)

Connections to 183 ports
around the world

icono personas

The Port has three large business units that occupy differentiated spaces:

  • the commercial port, which brings together activities dedicated to specific traffic;
  • the logistics port, which complements commercial activity and is the basis for consolidating the networked port model;
  • and the Port Vell, public spaces recovered for urban, nautical and sports uses.

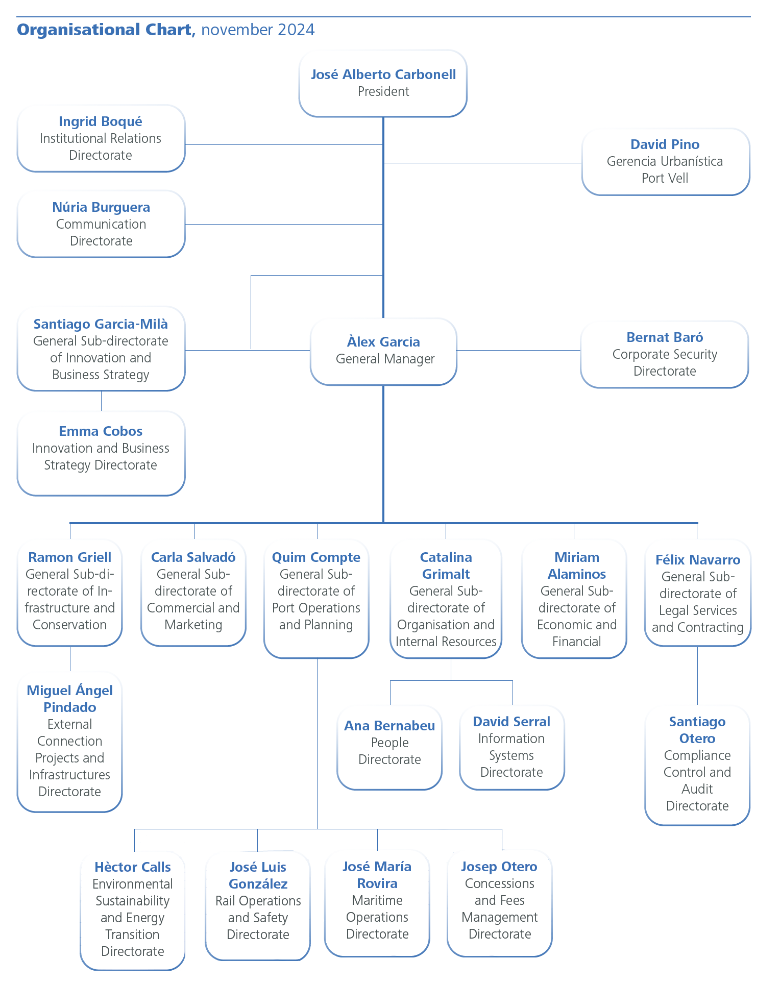
4.3 Governance

Governing bodies

Barcelona Port Authority Management Board

As of 31 December 2024, the composition of the Barcelona Port Authority Management Board, the highest governing body of the Port of Barcelona, is as follows:

Composition of the Management Board as of 31 December 2024

President José Alberto Carbonell Camallonga


General Manager Àlex Garcia Formatjé (not member)


Ex Officio Member Francisco Javier Valencia Alonso (Harbourmaster)


Members representing the General State Administration

Carlos Prieto Gómez, Government Delegate in Catalonia

Pedro García Navarro, Manager of Operations of the public body Puertos del Estado

Cristina Ozores Jack, Chief State’s Attorney in Catalonia


Members representing the Administration of the Generalitat de Catalunya

Antonio Llobet de Pablo, President of the Official Association of Customs Agents of Barcelona

Salvador Richart Gómez, President of the Association of Shipping Agents of Barcelona

Emili Sanz Martinez, President of the Association of Freight Forwarders and International Shippers and similar (ATEIA-OLTRA Barcelona)

Javier Tàrraga Martinez, Coordinator of the Catalan-Balearic area of the State Coordinator of Dockers


Members representing municipalities in the Port of Barcelona service area

Laia Bonet Rull, First Deputy Mayor and Director of the Urban Planning, Ecological Transition, Urban Services and Housing Office of the Barcelona City Council

Lluís Mijoler Martínez, Mayor of El Prat de Llobregat City Council


Members representing chambers of commerce, business and trade union organisations and key sectors in the port area

Ignasi Sayol i Santamaria, Member of the Plenum of the Barcelona Chamber of Commerce (group 13)

Xabier Maria Vidal Niebla, President of the Association of Port Stevedoring Companies of Barcelona

Soraya Díaz Soldán, CCOO – Sea Sector of the Federation of Citizen Services

Carles Boy Rodríguez, UGT – General Union of Workers of Catalonia


Secretary Ignacio Toda Jiménez (not member)

During the year, the following departures and new appointments took place:

  • Lluís Salvadó i Tenesa, President of Barcelona Port Authority, was replaced by José Alberto Carbonell Camallonga.
  • José Alberto Carbonell Camallonga, General Manager of Barcelona Port Authority, was replaced by Àlex Garcia Formatjé.
  • José Antonio Lago Alba was replaced by Pedro García Navarro.
  • Xavier Sunyer i Déu was replaced by Ignasi Sayol i Santamaria.

Barcelona Port Authority Executive Committee

The Executive Committee brings together the various functional areas of Barcelona Port Authority. These generally manage the infrastructure of the entire Port of Barcelona and its Port Community and conceive and lead their common strategy.

Steering Council for the Promotion of the Barcelona Port Community and Development of the Strategic Plan

The Steering Council (abbreviated name) is the collegial body in which Barcelona Port Authority (APB) and the public and private organisations that develop their activity within the Port Community cooperate. Its purpose is to increase and reinforce customer loyalty of freight traffic and passenger movement by promoting any actions that reinforce the Port of Barcelona brand as a business community and promoting the Port’s national and international expansion.

The Port of Barcelona Port Community (PC) comprises roughly 500 administrations, entities and companies located in the port area and its surroundings, which participate in Port of Barcelona activity and share a common idea of service and quality, for which they cooperate. The PC does not have its own legal personality, but is governed by various legal regimes, since it brings together various types of organisations with specific rights and laws.

Evolution of the name

Organisational structure and operation

The Steering Council is governed by statutes approved in 2020 and comprises representatives of organisations from the Port Community and others related to international trade; all actors in the activity are therefore involved. It is a facilitating body for proposals submitted to the APB for their potential application.

evolution of the name
gráfico sobre la estructura organizativa y funcionamiento

Executive Committee

President: President of the Port of Barcelona.
First Vice President: President of the Association of Port Stevedore Companies of Barcelona and Vice President of the Port of Barcelona Management Board
Second Vice President: Manager of the Port of Barcelona
Director: Head of External Relations and Promotion of the Port of Barcelona
Representatives:

  • President of COACAB
  • President of the Association of Port Stevedore Companies of Barcelona
  • President of the Association of Shipping Agents of Barcelona
  • President of ATEIA
  • Representative of the State Tax Administration Agency

Secretariat: Attorney of Port of Barcelona Legal Services

Plenary of the Steering Council

The Plenary comprises 80 representatives of some 50 organisations of the Barcelona Port Community, with the Barcelona Port Authority at the helm, and is responsible for approving the proposals that will then be submitted to the APB.

Working Groups

In 2024 the Steering Council had 12 working groups and a committee, which have developed proposals for action to improve operations in the specific areas of the Barcelona Port Community. Each group is chaired by a business member of the Barcelona Port Community and coordinated by a figure from the APB management.

TELEMATICS FORUM Working Group


Defining, optimising and harmonising the documentary procedures associated with the passage of goods and means of transport through the Port of Barcelona.

STRATEGY AND INNOVATION Working Group


Promoting efficient and sustainable logistics and transport services that increase customer competitiveness, and generating new concepts, businesses, services, facilities, etc. for the constant and sustainable development of the PC.

TRAINING AND EMPLOYMENT Working Group


Having professional staff who are well trained from a global perspective. Promoting the recognition of training in educational centres and in real work environments.

PROMOTION OF MARKETS AND CONTAINER TRAFFIC Working Group


Generating commercial strategy for the Port Community both in the hinterland and foreland.

SUSTAINABILITY Working Group


Becoming more socially responsible through criteria of social responsibility and prevention of occupational and environmental risks in companies of the PC.

QUALITY Working Group


Providing concrete proposals for improving the processes of the PC that can be of significant benefit to the Port’s offer of services.

ENVIRONMENT Working Group


A space for exchanging good practices and best techniques for excellence in the environmental management of Port concessions and services.

SHORT SEA SHIPPING Working Group


Fostering and facilitating mechanisms to develop and improve short sea shipping (SSS) in the Port of Barcelona.

BULK GOODS Working Group


Publicising the activities specific to traffic of dry and liquid bulk and involving the entire Barcelona Port Community.

SECURITY Working Group


Sharing information, knowledge and experiences related to security at the Port of Barcelona.

CRUISES Working Group


Aligning strategies and designing a local action plan to develop cruise tourism sustainably. Communication plan with virtues and truths of the sector.

AUTOMOBILE AND RO-RO LOGISTICS Working Group


Optimising the logistics distribution chain for finished vehicles, particularly on their passage through the Port of Barcelona.

LAND TRANSPORT COMMITTEE


Promoting the use of rail transport at the Port and organising joint actions of the entire PC linked to road transport at the maritime and inland terminals. Integrating and regulating the sector.

Guiding principles

TRANSPARENCY

Barcelona Port Authority (APB) is subject to the regulations set out in Law 19/2013 of 9 December 2013 on transparency, access to public information and good governance. Except in specific cases, this law does not affect organisations governed by private law. Apart from this annual report, the APB makes various types of information (institutional, organisational and planning; legal; economic; budgetary and statistical) publicly available through both general consultation on the Port of Barcelona website and specific requests for information through the Opendata portal.

ETHICS AND INTEGRITY

Internal Information System

In line with the firm commitment to the principle of business ethics in management and all processes, values such as integrity, respect for people, respect for the environment, professional responsibility and transparency, among other guidelines of conduct, must be the basis of all the APB’s actions. The APB Internal Information System is the channel or mailbox for information regarding acts or conduct contrary to applicable general, sectoral or anti-corruption regulations.

Code of ethics and conduct

The Barcelona Port Authority Code of ethics and conduct, approved in May 2015, establishes the values and guidelines of conduct that should mark the behaviour of everyone working there, both in terms of daily operations and in relations with stakeholders. This document was updated in 2024 with approval from the Management Board. The Code covers the entire organisation from the Management Board to the Executive Committee and all employees, and expresses the hope that other companies and groups in the Port of Barcelona adopt these principles to further strengthen the image of the Barcelona Port Community.

Anti-fraud measures plan

On 21 July 2020, the European Council approved the European Union Recovery Instrument, known as “NextGenerationEU”, which in Spain meant approval of the Recovery, transformation and resilience plan (PRTR). To guarantee and declare that the funds are used in accordance with applicable regulations, all entities participating in its implementation must have an anti-fraud measures plan, the requirements of which are set out in Order HFP/1030/2021 of 29 September 2021. The Barcelona Port Authority Anti-fraud measures plan was approved by the Management Board on 29 June 2022 and modified by agreement on 20 July 2022. This year various subsequent regulatory changes (Law 2/2023 of 20 February 2023, for example, and Order HFP/55/2023 of 24 January 2023) prompted an update of the Plan, approved by the Management Board on 18 December 2024.

Anti-corruption policy

Corruption is considered one of the greatest obstacles to economic and social development, it impacts public opinion and causes market distortions such as disincentives to investment as well as job losses. In line with the principles expressed in its Code of ethics and the rest of its internal regulations, the APB is committed to responsible management and to establishing guidelines of conduct which guarantee that its activity complies with current legislation and the previously expressed principles of integrity and honesty.

Compliance policy

The objective of the compliance policy is to establish the organisation’s commitments in regulatory compliance. In this regard, the APB has developed the internal regulations necessary for a management system suitable for preventing, detecting, raising awareness about and handling crimes within the organisation. Strict respect for regulations and the principle of business ethics in all processes constitutes the guiding principle on which the APB bases its decisions. It therefore demands the same standard of conduct from its governing bodies and staff, supplier companies, customers and all members of the Port Community.

SUSTAINABILITY

The Port of Barcelona became a party to the United Nations Global Compact and Sustainable Development Goals (SDGs) as soon as they were adopted in 2015, orienting its actions to these goals as reflected in this Port of Barcelona 2024 Annual Report. In this connection, the Fourth Strategic Plan of the Port of Barcelona (2021-2025) focuses the Port’s actions in the short, medium and long term decisively towards sustainability.

DATA PROTECTION

The APB ensures that the personal data it uses to develop its competences are processed responsibly and fairly in accordance with the General Data Protection Regulation (2016/679) (GDPR) and Organic Law 3/2018 of 5 December 2018 on protection of data and guarantee of digital rights (LOPDGDD). In this connection, it prepares and publishes a register of processing activities and adopts technical and organisational security measures appropriate to the assessed and identified risks for the rights and freedoms of the persons concerned.

The APB also applies the principle of transparency in processing personal data and provides interested parties with the information required by the GDPR and LOPDGDD, through the electronic office or in person at the offices of the Unified Access Service (SAU) General Registry. The privacy policy and register of processing activities can be consulted on the Port of Barcelona website.

The following APB figures ensure correct compliance with the regulations:
Data Protection Officer (in accordance with art. 37.1.a of the GDPR and 34 and 36 of the LOPDGDD, on personal data protection and guarantee of digital rights).
Data Protection Chief (protecciodades@portdebarcelona.cat).
Personal Data Protection Committee, which meets twice a year.

4.4 Adding value to the surrounding area

Generating wealth and competitiveness

The Port of Barcelona plays a key role in the internationalisation of companies in its surrounding area, acting as a physical link between them and their markets, and is a key competitiveness factor when companies decide where to locate. Its relevance for the area is also manifested in the promotion of port and logistics activity with sustainability criteria. Ultimately, the Port of Barcelona participates actively and decisively in the economic development of Catalonia and Spain.

Beyond the figures for the volume of freight traffic and passenger movement, gross value added (GVA) is an indicator measuring the importance of a port as a generator of wealth and competitiveness in its surrounding area. GVA measures the economic income generated by the services of companies, organisations and institutions throughout the entire maritime transport logistics chain.


Economic impact of the Port of Barcelona (2018 data)

Indicator Absolute value % Catalonia % Spain Overall impact
GVA €4.213 billion 2% 0.4% Every €100 of GVA generated at the Port generates €127 of additional income in the economy
Employment 46,469 jobs (direct and indirect) 1.4% 0.23% Every 100 Port jobs generate 181 additional jobs in the economy
Tax revenue €849 million 2% 0.4% Every €100 of tax revenue contributed in the Port’s surrounding area generates €128 of additional tax revenue

Effects of digitalisation

The “Economic impact of the commercial activity and digitalisation of the Port of Barcelona” study, prepared with the Ecoatenea consultancy and with collaboration from 126 companies of the Port Community, using data from 2006–2018, concludes that digitalisation has made the Port of Barcelona more competitive, with less environmental impact and with greater productive capacity, all of which has a positive impact on the surrounding area as a whole.

The main economic benefit of the Port’s digitalisation has been a notable improvement in productivity, allowing it to gain capacity for growth and increase its competitiveness. The effects of this are different in the short term (in which reducing costs and jobs yields greater productivity) and in the long term (in which greater productivity translates into increased turnover and employment, which is also more highly qualified).

Improved productivity also results in reduced fuel consumption and, therefore, lower pollutant emissions, in line with the optimisation of port operations and movements.

Economic impact of digitalisation at the Port, short term

Cost reduction of

€450 million annually

  • Equivalent to 15% of the Port’s operating expenses
  • Reduction of 2,700 jobs

Economic impact of digitalisation at the Port, long term

Increase in sales of

€427.4 million

  • Equivalent to 39% of the total (2006–2018)
  • Creation of 2,564 jobs = 16% of the Port’s direct employment in 2018

Environmental impact of digitalisation at the Port

Reduction of 781.7 tonnes of pollutant emissions (NOx and PM)

  • Equivalent to 13% of the Port’s total emissions

Direct carbon footprint reduction of 38,629 tonnes of CO2e

  • Equivalent to 12% of the Port’s total CO2e emissions

Innovation

Innovation is one of the key factors for developing the Port’s sustainability strategy. This year, development of the initiatives planned in the Port of Barcelona Innovation Plan continued.

BlueTechPort logo

The project to create a large innovation space called BlueTechPort, due to become operational over the course of 2027, continued apace in 2024. Located on nearly 25,000 square metres of space in the former port warehouses of the Sant Bertran area, and distributed across three floors, this space will be home to start-ups and scale-ups, research centres, technology centres, schools, corporations and all the actors making it possible to create a true innovation ecosystem focused on the blue economy.

Provisionally, and given the need to offer an innovation space to this type of company, the Tech Barcelona facilities at Pier 01 opened a roughly 300-square-metre coworking space in July 2023. By the end of that year it was already 80% occupied by a dozen new companies related to the blue economy.

In May 2024, Phase 2 of the BlueTechPort of Sant Bertran was presented. With the growth of BlueTechPort and the start of activity at one of the six warehouses on Sant Bertran wharf, the Port of Barcelona offers various office and coworking formats across 1,250 square metres of space, which have hosted new companies since September 2024.

With around thirty professionals and a total of 18 companies already active, this blue economy innovation hub reinforces its role as a centre for development of the maritime sector and sustainability. From the start of works, scheduled for late 2025, until the building is operational in late 2027, all these companies will temporarily move to the offices of the World Trade Center Barcelona.

PierNext

PierNext logo

PierNext is the Port of Barcelona’s blog about innovation in the maritime port sector.

2024 PierNext data

  • 48 articles
  • 11 newsletters
  • Various videos and infographics
  • 2 e-books
  • 176,000 visits
  • 90,000 users

BCN Port Innovation foundation

BCN Port Innovation logo

This was the year that BCN Port Innovation, a private foundation created by the Port of Barcelona to bring together the reality of start-ups and the Port Community, consolidated its activity. The foundation performs concept tests and pilot projects that make it possible to validate new technologies useful for the entire Port Community.

During 2024, membership grew to around thirty partners and a technical director was hired to manage the foundation’s day-to-day operations.

The foundation is working on six projects for the Barcelona Port Community:

  • Transforming and repurposing plastics to promote the circular economy and reuse of general plastics at the Port of Barcelona.
  • Regenports: project to restore marine ecosystems within the Port area.
  • Vehicle control at the terminal.
  • Port Cyber-Resilience Centre (PCRC).
  • BCN Sotamar, to enhance marine capital around the Port of Barcelona.
  • 5G Open Challenge: creating a testbed based on the new 5G network developed by the Port, which covers the entire Port service area.

Testbed

The Port of Barcelona wishes to develop testing spaces within its territory to facilitate the technological development of the companies that make up the Port Community. Over the course of 2024, work focused particularly on two such spaces:

  • For initiatives requiring 5G technology, taking advantage of the infrastructure that the Port has deployed in recent years.
  • For marine regeneration, to be able to conduct tests with elements and materials that promote the development of undersea ecosystems.

Other key initiatives and actions

  • Participation in various technology fairs and events, such as MWC, 4YfN, Smart City Expo World Congress, BNEW and SIL.
  • Innovation-related collaboration with other ports as part of the chainPORT, Smart Ports and Piers for the Future groups.
  • Close collaboration in developing the B-Blue incubator, created by Barcelona Activa and promoted by the Port of Barcelona.
  • Continued work on financing port innovation through the Ports 4.0 programme.

4.5 Strategy

The Networked Port

The Port of Barcelona develops a solid network of services and infrastructure at strategic points in its hinterland to facilitate the routing of cargo between these areas and the Catalan capital. The so-called Networked Port strategy is based on promoting intermodal, rail and short sea shipping services with the support of inland maritime terminals.

aerial view of waves on rocks

Grow, through market expansion.

Help the actors involved to develop and be more competitive by promoting services with the Port’s quality standards.

top view of waves on rocks
top view of waves on rocks

Operate under sustainability criteria, through savings in emissions, time and money.

Main connections between the Port of Barcelona and the hinterland, 2024

Map of main connections between the Port of Barcelona and the hinterland, 2024

Inland maritime terminals

Barcelona Port Authority (APB) has direct holdings in eight inland maritime terminals or dry ports to bring its port services closer to maritime logistics operators and import-export customers in the territories it serves, with quality and reliability. Most of these facilities have regular rail services with the Port of Barcelona.

Aware of the strategic importance of intermodal transport, some companies of the Port Community also hold stakes in inland and/or rail terminals.

Terminals in which the APB holds a stake and their rail traffic, 2024

Terminal Location Rail traffic
Zaragoza Maritime Terminal (tmZ) Zaragoza Maritime Terminal logo Zaragoza 110,054 TEU (1)
Terminal Intermodal Centro – Puerto Seco de AzuquecaTerminal Intermodal Centro logo Azuqueca de Henares (Guadalajara) 80,433 TEU
Puerto Seco de MadridPuerto Seco Madrid logo Coslada (Madrid) 59,202 ITU (2)
Perpignan Saint-Charles Container TerminalPerpignan Saint-Charles Container Terminal logo Perpignan (France) 46,000 ITU
Terminal Intermodal de l’EmpordàTerminal Intermodal de l’Empordà logo Benifallet and El Far d’Empordà (Girona) Projected
Intermodal Terminal of Monzón (TIM)Intermodal Terminal of Monzón logo Monzón (Huesca) 20,039 TEU
AgroTIMAgroTIM logo Monzón (Huesca) 32,654 tonnes
Terminal Intermodal Litera TIMTerminal Intermodal Litera TIM logo Tamarit de Llitera (Huesca) 1,114 ITU

(1) TEU (Twenty-foot Equivalent Unit): unit used to define a 20-foot container
(2) ITU (intermodal transport unit): any means, self-propelled or otherwise, used directly or indirectly as a means of land transport

Terminals in which companies of Barcelona Port Community (BPC) hold a stake, 2024

Terminal BPC companies with shareholdings
Zaragoza Maritime Terminal APM Terminals and Hutchison Ports
Tarragona Mercaderies APM Terminals and Transportes Portuarios
Terminal de Noáin (Pamplona) Synergy (Hutchison rail operator)

Rail services

In addition to the connections with inland maritime terminals in which the APB or companies of the Port Community hold a stake, there are rail logistics operators that offer rail services with the Port through other terminals.

In 2024 the innovation in the international arena was the launch of new rail services of standard-gauge containers from the Can Tunis terminal to Łódź and Swarzędz (Poland).

Port rail offer by goods and routes, 2024*

Containers and, depending on the service, semi-trailers

> Iberian Peninsula

  • From port terminals in Zaragoza, Noáin (Pamplona), Monzón (Huesca), Tarragona, Miranda de Ebro (Burgos), Agoncillo (La Rioja) and Bilbao.
  • From Morrot to Madrid, Zaragoza, Bilbao, Tarragona, Córdoba, Seville, San Roque (Cádiz) and Vigo

> International

  • From port terminals in Lyon and Toulouse (France).
  • From Morrot to Italy, Germany and Belgium (service temporarily suspended in Italy).
  • From Can Tunis to Poland (new 2024).
  • From Perpignan and Le Boulou to the rest of France, Luxembourg, Germany, Belgium and Poland (new 2024).

New vehicles

> Connection with production plants in Spain, France, Germany and Austria.

Bulk

> From Súria and Martorell to Jaén (Spain) and Tavaux (France).

*See also the hinterland connections map.

Main rail services with the Port, 2024

Service type Rail terminal Frequency Operators Description and current situation
Containers (conventional and refrigerated) Zaragoza Maritime Terminal (tmZ) 5–6 daily services APMT Railway and SICSA Highly frequent services with Spain’s leading inland rail port terminal continue
Containers (refrigerated and conventional) Monzón (Huesca) 6 weekly services APMT Railway and Medlog Consolidation
Containers Tarragona Mercancías - Entrevías 10 weekly services APMT Railway and TP Nova Consolidation
Containers Noáin (Pamplona) 4 weekly services Synergy Consolidation
Containers Miranda de Ebro (Burgos) 4 weekly services Synergy Consolidation
Containers Agoncillo (La Rioja) 2 weekly services Synergy Consolidation
Standard-gauge containers Toulouse Fenouillet (France) 3 weekly services Maersk / Naviland Cargo Consolidation of direct service launched in 2023. Longer standard-gauge container trains (750 m). First trains without locomotive change at the border.
Standard-gauge containers Lyon Loire-sur-Rhône (France) 1 weekly service Maersk Service consolidation. Longer standard-gauge container train (750 m). First train without locomotive change at the border.
Standard-gauge vehicles Mannheim and Einsiedlerhof (Germany) 4 weekly services DB Cargo Consolidation. First direct service transporting vehicles manufactured in Germany for distribution in Spain. Longest standard-gauge vehicle train (685 m).
Standard-gauge vehicles Schwertberg (Austria) 1–2 weekly services Hödlmayr Service increase
Standard-gauge vehicles Sochaux (France) – Production centre 1 weekly service Pecovasa Consolidation of the direct service launched in 2023
Iberian-gauge vehicles Martorell (Barcelona) – Production plant 15 trains/week Autometro (FGC and Captrain) Consolidation of three daily trains between the factory and the port for maritime export of vehicles
Iberian-gauge vehicles Landaben (Pamplona) 5 trains/week Pecovasa and Transfesa Consolidation of the daily train. Direct service from the factory for vehicle export through the port

Participation in sectoral organisations

To enhance its rail strategy, the Port of Barcelona takes part in various organisations, working groups and clusters linked to developing and promoting rail services and the Mediterranean corridor. In 2024 it participated in the following:

> FERRMED
> Mediterranean Rail Freight Corridor 6 UE
> Railgroup

Short sea shipping services

The Motorways of the Sea (MoS) or short sea shipping (SSS) services represent alternatives to road transport. They meet the criteria of three weekly departures minimum and three port stopovers maximum and are fully integrated into the Networked Port strategy. The Port of Barcelona currently has SSS services with Italian and North African ports.

In 2024 these services logged a total of 158,097 intermodal transport units (ITU), 2.3% less than the previous year. This traffic translates to an identical number of trucks diverted from roads to the maritime mode, which is more efficient economically and environmentally, so it can be said that the Port contributes significantly to promoting sustainable logistics chains in the Mediterranean area.

SSS, Ro-Ro and multipurpose services, 2024

chart of Short Sea Shipping, Ro-Ro and multipurpose services 2024

Commercial promotion

Port representations

The Port of Barcelona has four commercial representations which consolidate and monitor the Networked Port strategy and establish new relationships in hinterland markets and in other markets in its area of influence. The professionals leading them are employed by Barcelona Port Authority and are located in the following areas (contact details can be found in the Directory of this report):

graphic showing Port of Barcelona commercial representations

Participation in fairs and congresses

The Port of Barcelona participates actively in commercial events focused on various products and areas of action, to:

Promote, consolidate and position its strategic traffic.

Study market trends and user and operator needs first-hand.

Act as an umbrella for the Port Community by teaming up with companies to create synergies and add value and competitiveness to businesses in the sector.

information

Commercial promotion initiatives of the Port of Barcelona, 2024

table of commercial promotion initiatives

*Co-exhibitor at the ICEX stand

Attracting foreign investment

BARCELOC is an initiative led by Barcelona Port Authority, Barcelona City Council and ACCIÓ (public agency for the competitiveness of Catalan companies, of the Department of Business and Employment of the Generalitat de Catalunya). Its objective is to promote Catalonia as a distribution centre for southern Europe, and it works to attract foreign companies looking for a location to distribute in this area.

During this year, roughly 15 companies from various countries—mainly China and Korea—and from sectors such as chemicals, food and automotive, and the fields of electric batteries, LED screens and solar panels, received advice on installing a logistics hub in Barcelona.

4.6 Quality in service

The Port of Barcelona understands quality as a tool for competitiveness, which is why it works to achieve in all its actions a level of efficiency that allows it to stand out from competing ports and at the same time helps make its customers more competitive.

Quality System

The Port of Barcelona's Quality System is managed by the Port Authority's Department of Goods and Quality Operations (DOMQ), which ensures the quality of port actions and operations as follows:

information

The main actions that DOMQ carried out in 2024 were:

Collaborates with Port terminals certified or undergoing certification in Reference Service Levels (periodic meetings and visits and audits ahead of certification).

Coordinates the Quality Team (QT) to monitor the service at the Border Inspection Point (BIP) and Port terminals.

Controls and checks through the QT the Marpol Convention waste of vessels operating in the Port.

Analyses the data to improve the processes carried out in the Port of Barcelona.

Reference Service Levels

The Reference Service Levels are certifications allowing the organisations that hold them to stand out from competitors through service quality while showing their customers that they are making efforts to improve.

information

Reference Service Levels - certified terminals, 2024

Certified terminals Date of certification
DECAL 22.02.2024
ENAGAS 01.03.2024
CREUERS DEL PORT 07.03.2024
EXOLUM 07.06.2024
APMT 26.07.2024
AUTOTERMINAL 06.08.2024
SETRAM 04.09.2024
TEPSA 11.10.2024
ERGRANSA 11.10.2024
BEST 08.11.2024

Reference Service Levels - certified shipping companies, 2024

Certified shipping companies Date of certification
MAERSK 05.01.2024
ROYAL CARIBBEAN 05.02.2024
CELEBRITY CRUISES 05.02.2024
BALEARIA 04.03.2024
TRASMED GLE 03.10.2024
MSC 22.11.2024

Customer Experience

The Port of Barcelona's Customer Experience service, integrated within the General Sub-directorate of Commercial and Marketing of the Barcelona Port Authority (APB), supports marketing activities and implements actions that make it possible to improve the services offered to the Port's final shippers.

These are its main lines of action:

Improving transparency and information: ensuring that customers receive clear and accurate information about Port services and operations.

Managing inquiries and complaints: attending to and managing customer demands efficiently and effectively.

Measuring service quality: guaranteeing high standards by qualitatively evaluating the services offered by the entire Port Community.

Contributing knowledge: providing information on Port operations and aspects related to maritime transport and international trade.

Customer Experience is organised into several teams specialising in various initiatives to guarantee excellent service:

Efficiency Network Quality Label: includes more than 100 companies and the collaboration of several administrations; commitment to reliability, information, transparency and security for customers.

Customer Care Service (SAC): with more than 25 years of activity, it is a vital element of connection with Port users, managing inquiries and claims efficiently.

Customer Training (ForMar): team dedicated to providing training to customers to improve knowledge about Port operations and other relevant aspects.

Efficiency Network Quality Label

During 2024, the Port of Barcelona's Efficiency Network Quality Label consolidated its commitment to continuously improving efficiency and the final customer experience. With the active participation of more than 300 staff, this community has fostered interrelation between the 108 certified activities and collaborating administrations: Customs, Border Inspection Services (SIF), SOIVRE, Harbourmaster's Office and Barcelona Port Authority. At the online Technical Conference held in June, entitled "Tips to optimise SIF and SOIVRE offices", the administrations offered practical advice to improve office management and reduce by one day the processing time of formalities handled by Efficiency Community companies. Ninety people from 36 companies took part.

information

Evolution of activities certified with the Efficiency Network label, 2011-2024

Sectors of activity 2011 2012 2013 2014 2015 2016 2017 2018 2019 2020 2021 2022 2023 2024
Shipping agents 14141313141212111111119910
Hauliers 1218202323232328313232303635
Customs/forwarding agents 1923303234363640444446515754
Terminals 22222222222222
Ship services 00000008777677
Total 475765707373738995969898111108

Label values and their extension across the logistics chain

This year meant a qualitative leap in the community model and the Efficiency Values were integrated into member organisations' DNA. Through specific workshops and the continuous improvement of daily processes and behaviours, their scope was extended in the logistics-port chain of Barcelona.

May saw the launch of the Efficiency Network Values Platform, a pioneering self-analysis system making it possible to obtain feedback from suppliers across the chain. Companies can use it to understand their operating model both internally and externally and improve the experience and quality of service. In these first few months since it was set up, the platform has registered high participation and 91% of companies have responded to other members.

This year, 100 people from 41 organisations participated in the Efficiency Network Annual Conference, which was held in a team-building format and focused on collaborative work and training to use the new online values platform. Forty-five people from 33 organisations took part in an online session.

In 2024, commitments were established to implement the values of the Efficiency Label throughout the entire logistics chain, including rail and Port activity. In a first this year, information on the traceability of containers on rail was made available on the Customer Care Service (SAC) website using CTA (Container Tracking Application), which makes it possible to check assigned trains and departure and arrival times at the Port of Barcelona.

Claims management

The Efficiency Network technical office manages and analyses the claims received from the SAC and highlights the Port Quality Label's commitment to operational excellence and customer satisfaction.

During 2024 it managed 161 claims, 88 of which received compensation for breach of Label commitments.

Customer Care Service of the Port of Barcelona

Now in its 25th year of operation, the Port of Barcelona Customer Care Service (SAC) continues to be a fundamental pillar for communication and transparency. Through the SAC, shippers can make inquiries and claims about the logistics services offered and have a permanent information channel to help them with their daily operational needs and in planning new shipments of goods.

In 2024 the communications issued by the SAC focused mainly on issues such as physical inspections of goods, fees and the traceability of goods at the Port of Barcelona.

SAC activity, 2024

778 inquiries handled

96 communications issued

703 claims handled

88 with financial compensation for breach of Efficiency Network Quality Commitments

Information channels

Channel Description 2024 data
Container Tracking Application (CTA)
https://appcta.portdebarcelona.cat/
Application offering individualised information on the traceability of any container passing through the Port since 2020
  • 19,257 inquiries
  • 136 new users from more than 120 companies
WhatsApp channel
https://www.whatsapp.com/channel/0029Vav3lRk545umBMJc6R1t
New channel to report changes or incidents in the usual operations of the Port. From 2025, it will replace the Telegram channel. Launched in November
SAC Website
https://sac.portdebarcelona.cat/
Specific SAC page including access to traceability tools at the service of Port customers. 14,875 views

Training and knowledge for the end customer (ForMar)

Another aspect that is fundamental to improving the Customer Experience is managing shippers' information and knowledge needs when conducting their international transport operations. Under the umbrella of ForMar, Customer Experience organises technical conferences and maritime and logistics site visits to discover the Port hands on.

In 2024 a total of 16 conferences were held, with a total of 294 companies participating. Attendance increased by 5.64% year on year, with 64 new contacts.

ForMar conferences 2024*

Reopening trade relations with Algeria: what this reopening has meant for importing and exporting companies and recommendations for tackling this new opportunity without obstacles.

Sustainability: new measures in the internationalisation of the importing and exporting company and their impact.

Carbon Border Adjustment Mechanism (CBAM): which products it affects, the TARIC measure, reports that must be submitted and information that must be declared.

Origin of goods and their customs process – European or not? That is the dilemma!

Managing costs in maritime container transport.

Customs declaration: what to include? New changes in sight!

The ABCs of external trade! What do I need to know to sell more and better!?

Maritime visit for students of the Master's in Logistics at the University of Barcelona.

Two gamified days were held to present Port of Barcelona services to customers.

Risks in international trade. What they are and what we can do to minimise them.

INCOTERMS 2020: How to correctly use INCOTERMS (user level).

INCOTERMS 2020: Commercial strategy (advanced level).

INCOTERMS 2020: Decision making (expert level).

Explanatory visit to present services for customers and hazardous goods and industrial safety for members of the Terrassa Chamber of Commerce.

*The first three items on the list stand out for their innovative themes.